Learn through the super-clean Baeldung Pro experience:
>> Membership and Baeldung Pro.
No ads, dark-mode and 6 months free of IntelliJ Idea Ultimate to start with.
Last updated: August 31, 2024
Conversational AI is revolutionizing how we interact with machines, allowing for natural, human-like exchanges with computers. This technology underpins everything from chatbots and virtual assistants to sophisticated customer service tools, enabling devices to understand, process, and respond to human language in ways that were once the stuff of science fiction. But what exactly goes on under the hood to make these interactions possible?
In this tutorial, we’ll explore core components, algorithms, and processes behind conversational AI. We’ll also explore how advancements in deep learning and natural language processing (NLP) have propelled the development of these systems and how they are structured to handle the complexities of human language.
Conversational AI systems are built on several core components, each enabling machines to effectively understand and interact with human language:
Let’s briefly discuss all of them.
Natural Language Understanding (NLU) is the foundational aspect of conversational AI, focusing on interpreting and comprehending human language. NLU involves several processes, such as identifying the intent behind a user’s query, recognizing entities within the text (e.g., names, dates, locations), and understanding the context in which the language is used.
For example, if we ask: “What’s the weather like in Vancouver?” the NLU component must identify that the intent is to check the weather and that “Vancouver” is a location entity.
Natural Language Processing (NLP) is a broader field encompassing all tasks related to understanding and manipulating human language. NLP involves various tasks, including tokenization (breaking down text into individual words or phrases), sentiment analysis (determining the emotional tone of the text), and keyword extraction (identifying the most important words in a sentence).
NLP is the backbone that enables the system to process text data, allowing it to understand nuances, syntax, and the underlying meaning of the words.
Dialogue management is responsible for handling the flow of conversation. It decides how the AI should respond based on the user’s input, the conversation’s context, and the system’s goals. This component ensures that the conversation is coherent and relevant, guiding the interaction logically.
For instance, if we ask about booking a flight and then inquire about hotels, the dialogue manager should recognize the change in context and provide relevant information about hotels rather than continuing to discuss flights.
Natural Language Generation (NLG) is how the AI converts structured data into human-readable text. After the dialogue manager decides on the response, the NLG component formulates it into a natural, fluent sentence that the user can easily understand.
For example, the AI might convert a database query result like “temperature: 20°C, condition: sunny” into a response like, “The current temperature in Vancouver is 20°C, and it’s sunny outside.”
Speech recognition and synthesis are crucial in voice-enabled conversational AI systems. Speech recognition involves converting spoken language into text, allowing the AI to process it like any other text input. Speech synthesis, on the other hand, consists of converting text responses back into speech, enabling the AI to “speak” back to us.
These components work together to facilitate seamless voice interactions, making the technology accessible and convenient for users in various contexts.
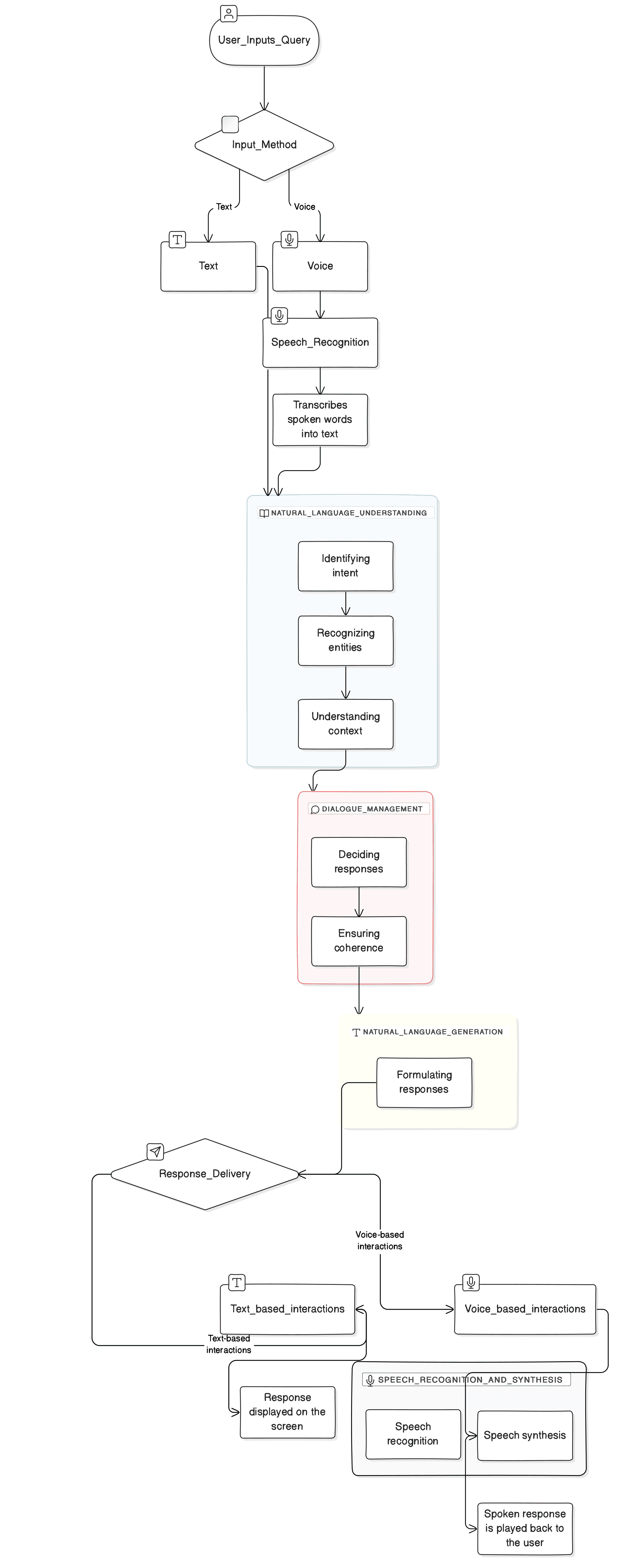
To better understand how conversational AI works, let’s break down the workflow of a typical interaction:
The process begins when we input a query through text or voice. If the input is voice-based, the speech recognition component transcribes the spoken words into text.
Once the text is available, the system applies NLU to understand our intent, identify key entities, and consider the context. This step is crucial for determining what we want and how to respond.
The dialogue manager takes over, using the processed input to determine the appropriate response. It considers the current conversation context, past interactions, and predefined rules or machine learning models guiding the conversation flow.
After determining the response, the system uses NLG to generate a natural language sentence or phrase that conveys the intended message.
Finally, the response is delivered back to us. In text-based interactions, the response is displayed on the screen. In voice-based interactions, the speech synthesis component converts the text into spoken language, which is then played back to us as audio.
Conversational AI relies on various algorithms and techniques to function effectively.
Machine learning is at the heart of most modern conversational AI systems.
These systems are often built using supervised learning, where the AI is trained on large datasets of labeled examples. For instance, we might train a chatbot on thousands of customer service interactions, learning to recognize patterns and generate appropriate responses.
Deep learning, a subset of machine learning, has revolutionized conversational AI by enabling the development of more sophisticated models, such as transformers and recurrent neural networks (RNNs).
Let’s consider how these models enhance how AI interacts with us. When we use a chatbot or virtual assistant, the system needs to comprehend our language, grasp the context, and respond naturally.
This is where deep learning shines. Unlike traditional models, deep learning models can analyze vast amounts of data to learn patterns, structures, and even the subtleties of language. They don’t just process words; they understand meaning, intent, and context, which is crucial for natural language understanding (NLU) and generation (NLG).
For example, transformers – one of the most significant breakthroughs in AI – handle complex tasks like language translation, text summarization, and conversational AI with remarkable accuracy. These models use attention, a mechanism enabling them to focus on specific parts of the input when generating responses. As a result, they can have more coherent and contextually relevant interactions.
On the other hand, recurrent neural networks (RNNs) are designed to work with sequential data, making them ideal for processing sentences where word order is important. They remember the sequence of words and use that memory to generate or understand text, particularly useful in tasks like language modeling or speech recognition.
By leveraging deep learning, we can build more accurate and intuitive conversational AI systems. These systems can understand the nuances of human language, respond with appropriate context, and even learn from interactions to improve over time. This revolution in AI isn’t just about making machines smarter – it’s about making them better communicators capable of engaging with us in ways that feel increasingly human.
In addition to machine learning, conversational AI systems use various NLP techniques, such as:
Tokenization is the first step in processing any text. Imagine we’re reading a book and want to analyze it word by word or phrase by phrase. Tokenization helps us do just that by breaking the text into individual tokens. These tokens could be single words, phrases, or even characters, depending on the level of detail we need. This step is crucial because it allows the AI to understand the text’s basic building blocks, making it easier to analyze and interpret the content.
Part-of-speech (POS) tagging is like teaching AI grammar. Once we’ve broken down the text into tokens, we must understand each word’s role in a sentence. Is it a noun, a verb, or an adjective? POS tagging helps the AI identify these grammatical roles, which is essential for understanding the sentence structure. For example, knowing that “run” is a verb in “I run every morning” versus a noun in “I went for a run” helps the AI interpret the meaning correctly.
Named Entity Recognition (NER) takes things a step further by identifying specific entities within the text, such as names, dates, locations, and more. When we’re talking about a person, place, or thing, the AI needs to recognize these entities and treat them as significant. For instance, in the sentence “John visited Paris in April,” NER would identify “John” as a person, “Paris” as a location, and “April” as a date. This allows the AI to contextualize the conversation and respond appropriately, whether answering a question or providing relevant information.
Dependency parsing is where the AI gets a bit more analytical. This technique involves understanding the syntactic structure of a sentence by analyzing the relationships between words. For example, in the sentence “The cat sat on the mat,” dependency parsing would help the AI understand that “cat” is the subject, “sat” is the verb, and “mat” is the object. By mapping out these relationships, the AI can grasp the sentence’s meaning more comprehensively, ensuring that it interprets and generates responses that make sense in context.
Together, these NLP techniques enable conversational AI systems to break down, analyze, and understand human language at a granular level. This understanding allows these systems to generate responses that are accurate and contextually relevant, making our interactions with AI feel more natural and engaging.
Despite the significant advancements, conversational AI faces several challenges that must be addressed to improve its effectiveness and reliability.
One of the most significant challenges in conversational AI is accurately understanding and maintaining context throughout a conversation.
Human conversations often involve implicit references, sarcasm, and changing topics. AI must always consider the context, so it can be difficult for AI to follow the conversation accurately.
While modern NLG models have made great strides, generating responses that sound natural and contextually appropriate remains challenging.
AI-generated responses can sometimes be repetitive, overly formal, or lack the nuance required for human-like interaction.
Human language is inherently ambiguous, with many words and phrases having multiple meanings depending on the context. For example, when we say, “Tom told Chris that he would win the prize”, it’s ambiguous whether “he” refers to Tom or Chris. Conversational AI systems must be able to disambiguate these meanings to provide accurate and relevant responses.
As conversational AI systems handle increasingly sensitive data, ensuring security and privacy becomes paramount.
These systems must be designed to protect user data, comply with privacy regulations, and provide personalized and responsive interactions.
Conversational AI has found applications across various industries, transforming how businesses interact with customers and automating processes:
| Industry | Application | Example |
|---|---|---|
| Customer Service | Handling inquiries, resolving issues, and providing customer information through chatbots and virtual assistants. | AI-powered solutions reduce wait times by handling many interactions simultaneously, improving customer satisfaction. |
| Virtual Assistants | Interacting naturally and intuitively with users to perform tasks, provide information, and control smart devices. | Examples include Amazon’s Alexa, Apple’s Siri, and Google Assistant, indispensable in modern homes and workplaces. |
| Healthcare | Triage patient inquiries, provide medical information, and assist in diagnosing conditions based on symptoms. | Conversational AI helps alleviate the burden on healthcare professionals and provides timely assistance to patients. |
| E-commerce | Providing personalized shopping experiences, recommending products, and assisting customers with purchases. | Chatbots guide users through shopping, answering queries, and processing orders, enhancing the customer experience and driving sales. |
| Financial Services | Helping customers manage accounts, perform transactions, provide financial advice, and detect fraudulent activity. | Virtual assistants in banks offer real-time assistance with tasks such as checking transactions or setting up a budget. |
| Education | Offering personalized learning experiences and support through AI-powered tutors that adapt to individual learning styles. | Students receive step-by-step guidance on problems, improving their understanding and academic success. |
As technology advances, conversational AI’s future holds immense potential. Here are some trends and developments we can expect.
As NLP and deep learning models improve, we expect conversational AI to become even better at understanding and generating natural language.
This means more fluid and human-like interactions, with AI systems capable of handling complex conversations, understanding context more accurately, and providing more relevant responses.
The future of conversational AI will likely involve multimodal interactions, where AI systems can process and respond to inputs from multiple channels, such as text, voice, and visual data.
Multimodality will enable more seamless and intuitive interactions by allowing users to switch between or use different modes of communication without losing context.
As AI systems become more adept at understanding individual users, we can expect more personalized experiences.
AI will likely be able to remember previous interactions, preferences, and behaviors. As a result, AI models will tailor responses and recommendations to their human interlocutors more effectively, enhancing user satisfaction and engagement across various applications.
As conversational AI becomes more pervasive, ethical considerations will become increasingly important.
We’ll need to ensure that AI systems are designed and used responsibly, focusing on transparency, fairness, and privacy. This includes addressing biases in AI models, ensuring data security, and maintaining user trust.
Conversational AI will increasingly integrate with other emerging technologies, such as augmented reality (AR), virtual reality (VR), and the Internet of Things (IoT).
This integration will enable new and innovative applications, such as virtual assistants in AR environments or AI-powered smart homes that respond to voice commands in real time.
In this article, we explored the workings of conversational AI: natural language understanding, dialogue management, natural language generation, and the role of deep learning in advancing these systems. We also discussed conversational AI’s challenges and real-world applications, highlighting its potential to revolutionize customer service, healthcare, finance, education, and more.
Conversational AI is a transformative technology that is reshaping how we interact with machines and each other. As it evolves, we can expect more advanced and personalized conversational experiences, driving innovation across industries and enhancing our daily lives.