Learn through the super-clean Baeldung Pro experience:
>> Membership and Baeldung Pro.
No ads, dark-mode and 6 months free of IntelliJ Idea Ultimate to start with.
Last updated: March 18, 2024
In this tutorial, we’ll study the brute-force algorithm and its characteristics.
We’ll first define the article in its more general formulation, in terms of combinatorics. Then, we’ll see its application in a string search.
At the end of this tutorial, we’ll know how a brute-force search works and how to implement it in practice.
Brute-force is an algorithm for exhausting a problem by testing all of its possible solutions or, in terms of strings searches, for finding a substring by checking all of its possible positions. It’s commonly studied in the sector of network security, because of the frequent encountering of brute-force attempts for unauthorized authentication.
The reason for its name lies in the fact that the algorithm attempts all possible solutions, in order, and without any particular preference. In this sense, the algorithm embeds no knowledge of the problem, which makes it therefore either dull or brute.
Here, we first analyze the brute-force algorithm for the more general problem of sequence matching. Then, we can derive its simplified version for substring matching in strings.
A brute-force search is possible if we know the symbols
that a target sequence can contain. If we also know the length
of that sequence, we then proceed in this order:
This is the flowchart of the algorithm:
The algorithm requires the testing of all possible combinations in the worst-case scenario. For this reason, its computational time is
, for
and
asymptotically large.
Notice that this grows very quickly, as the parameters and
increase. As an example, if the sequence has length 2 and 2 possible symbols, the algorithm then tests a maximum of
possible combinations:
If, however, the sequence has length and uses as symbols the
characters of the alphabet, as some basic passwords may, we then have
possible combinations:
Finally, if the symbol set is the 128 characters of ASCII, and the target sequence has a length of 10, then the number of possible combinations is close to
. If we performed
attempts per second, it would take us around
years to test all possible combinations.
There’s also a great degree of variability in the actual computational time. Because we don’t have any reason to believe that the target sequence is located in a particular section of the search space, the expected time for completion is . The best-case, instead, is
, if the first value attempted is the target value.
If we don’t know the length of the target sequence, but we know it’s finite, we need to test all possible lengths until we find the right one. This means that we first test the algorithm against a sequence of length one, which we can do in
time.
The second iteration requires time, which is significantly larger than
. Therefore, for
asymptotically large, the first two iterations require
time.
If we repeat this argument, for and
asymptotically large the computational time remains
, as was the case for sequences of fixed length.
The algorithm for brute-force search in a string is based upon the same underlying principle as the previous one. In this case, though, we’re searching whether a string of length contains a substring of length
. If it does, we want to know its position in the string.
We’ll see an example of usage first, and then its formalization.
In this example, we’re searching for the word “truth” in Jane Austen’s famous quote:
In the first step of the algorithm, we compare the first character of the string with our search term:
Because the comparison fails, we shift the comparison to the second element of the target sequence, and to the first character of our search term:
Because the comparison succeeds, we can try to test the second element of our search term with the next element of the target sequence:
This time we’re not so lucky. We can, however, move forward, and keep repeating the comparisons. We do so until we reach the element with index 8:
The sequential comparison of all elements of the search term with all elements of the target sequence, starting from that index, is here successful. This means that we identified the search term as the substring of characters comprised between and
of the target sequence.
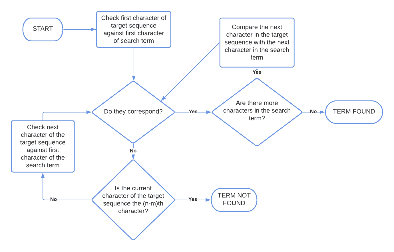
This is the flowchart of brute-force string search:
The algorithm terminates its comparison by identifying the target sequence as the substring comprised between 0 and , in the best case. In the worst case, it finds it between
and
or doesn’t find it at all.
Its time complexity is , and it performs on average
comparisons between characters.
In this article, we studied the definition of a brute-force search for combinatorial problems and for fixed-length strings.